Instance Verification Kit (IVK)
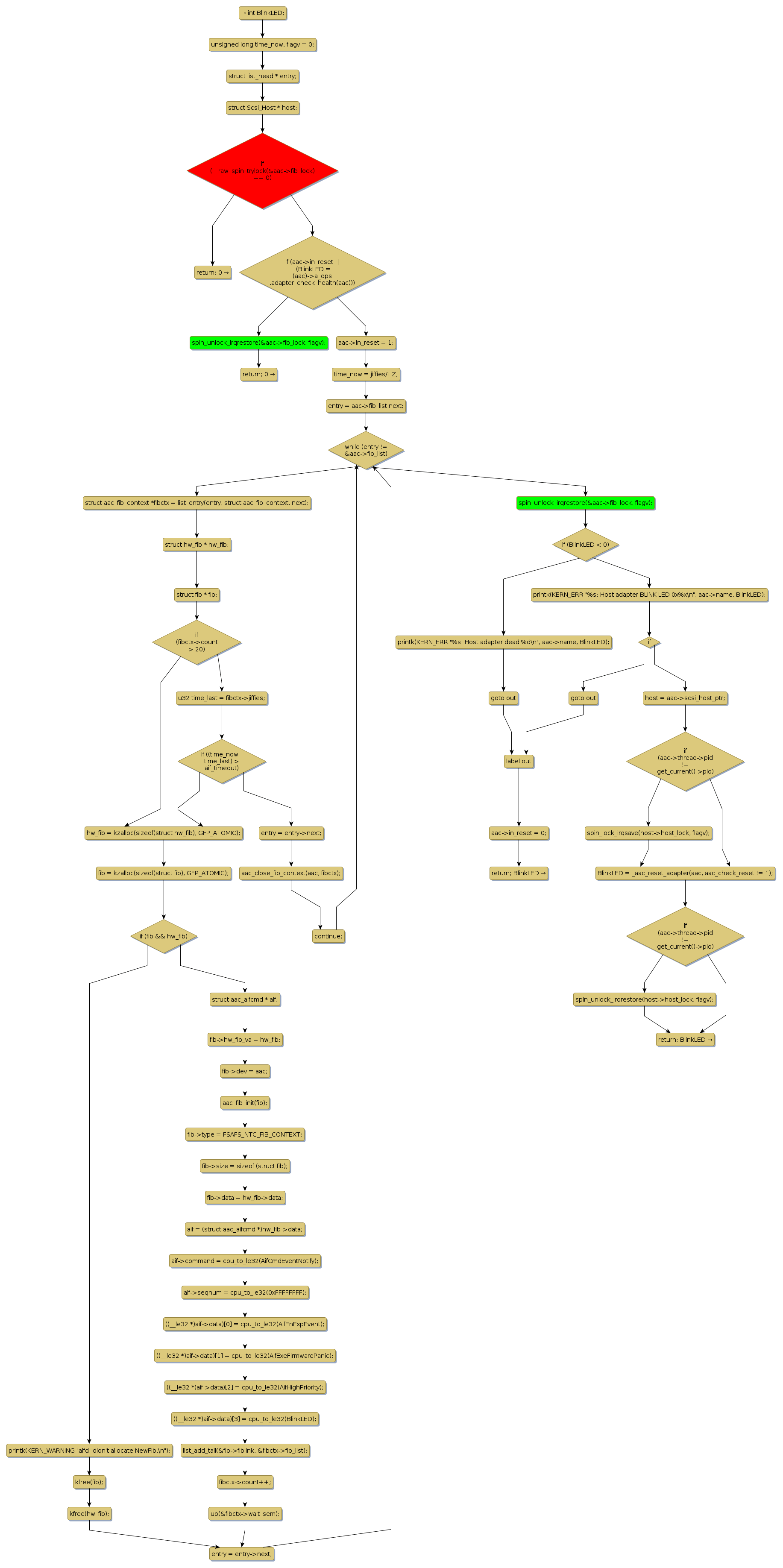
spin lock @ [43459+48+/linux-3.19-rc1/drivers/scsi/aacraid/commsup.c]
Instance Signature: fib_lock
|
The Matching Pair Graph:
|
|
Function Name
|
Control Flow Graph (CFG)
|
Events Flow Graph (EFG)
|
Source Correspondence
|
|
aac_check_health
|
|
|
[43235+16+/linux-3.19-rc1/drivers/scsi/aacraid/commsup.c]
|
|
aac_command_thread
|
|
|
[46998+18+/linux-3.19-rc1/drivers/scsi/aacraid/commsup.c]
|